欧必特官网 发布日期:2023-08-11 阅读次数:44579
随着近年来我国经济的发展,国民生活水平不断提高,人们绿色环保意识增强,消费者
对更加环保、便利、智能、高效的热泵产品的偏好和需求明显增加。同时,热泵凭借突
出的节能环保效果,得到了国家政策的大力支持,相继发布了一系列政策、补贴相继出
炉。在需求增加、政策护航、资金支持等多方利好下,我国热泵行业得到快速发展。

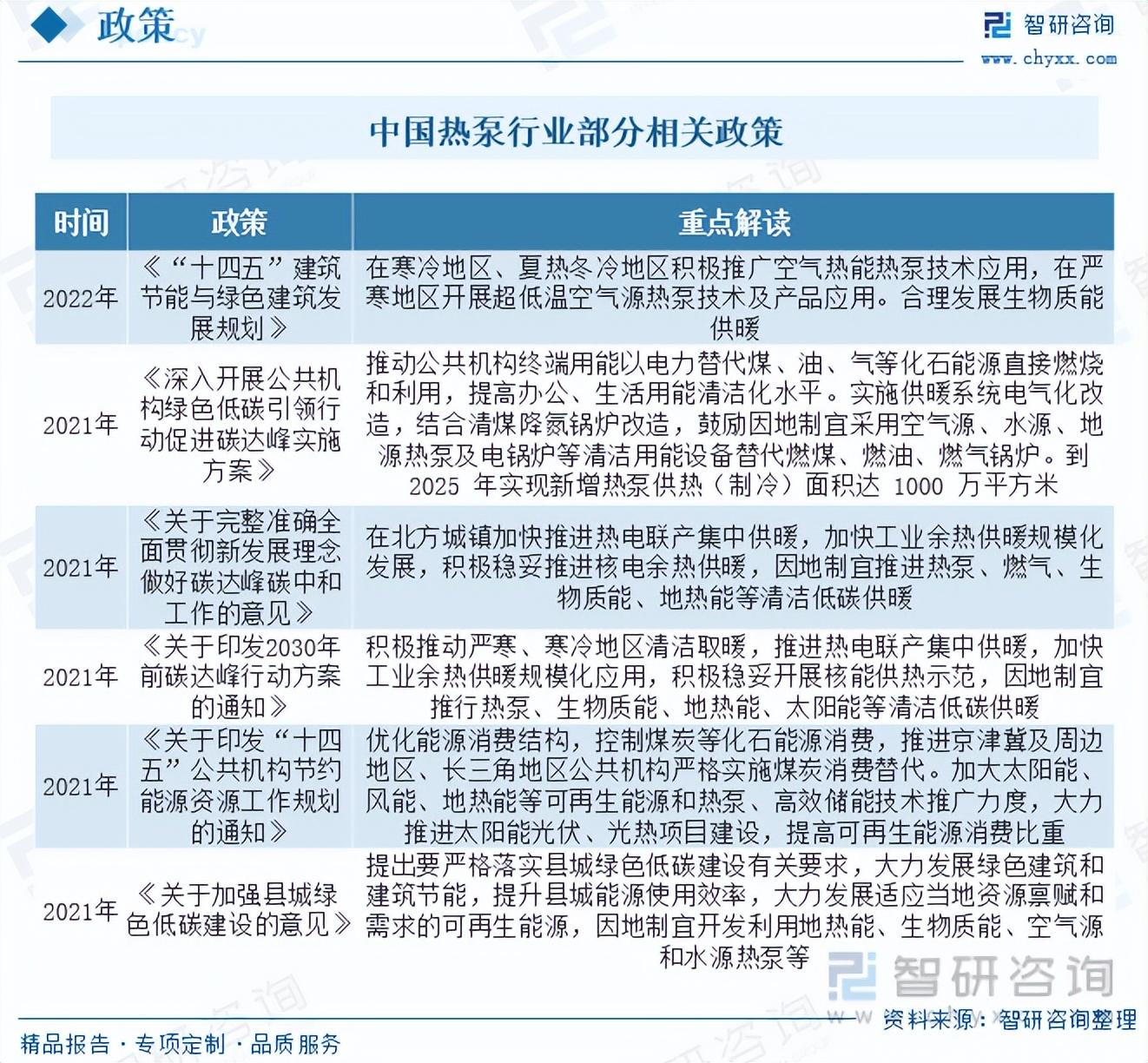
热泵行业属于国家鼓励发展的新兴产业,有助于实现我国“二氧化碳排放力争于2030年
前达到峰值,努力争取2060年前实现碳中和”的目标,具有有效的节能减排效果。因
此,国家出台了一系列相关政策、法律法规扶持该行业的发展。如《“十四五”建筑节能
与绿色建筑发展规划》指出在寒冷地区、夏热冬冷地区积极推广空气热能热泵技术应
用,在严寒地区开展超低温空气源热泵技术及产品应用,合理发展生物质能供暖。

由于热泵低碳节能,有利于国家实现气候安全及能源安全的战略目标,是各国的重点扶
持产业。此外,国家气候安全及能源安全战略具有长期性和确定性,行业有望长期受益
政策红利。此外,由于热泵节能效果好,在政策补贴下经济效益优势明显,且采暖、制
冷、热水需求较为刚性,具备坚实的需求基础。
近年来,我国热泵行业规模稳步增长,据资料显示,2022年我国热泵行业市场规模约为
281.13亿元,同比增长13.%;销售收入约为358.7亿元,同比增长20.1%。其中,空气源
热泵是占比最大的细分种类,占比约为91.5%,其次为水地源热泵,占比约为6.4%,其
它热泵占比约为2.1%。
业内人士表示,当前,全国热泵的采暖、热水产品渗透率约为3%。未来,随着设备技
术进步,热泵将逐步凸显其低碳高效的优势。

欧必特专注专业空气能行业16年,不断升级创新,深耕专业优势领域,厚积蓄能,拥有
胆大热泵产业基地及配件基地,设有多条智能化热泵生产线,配备综合性能实验室,已
成为国内领先的高端热泵生产企业。


TOP